Inhoud
Ontwikkeling van een cognitief-gedragstherapeutisch groepsprogramma voor seksueel gewelddadige terbeschikkinggestelden
Samenvatting
Gedetailleerde beschrijvingen van Nederlandse cognitief-gedragstherapeutische groepsprogramma's voor seksueel gewelddadige terbeschikkinggestelden zijn schaars. In dit artikel wordt een groepsprogramma beschreven voor kindermisbruikers en verkrachters die zijn opgenomen in forensisch psychiatrische instellingen. Op basis van de literatuur over dynamische risicofactoren bij en het effect van behandelprogramma's op seksueel geweldplegers werd de afgelopen jaren een cognitief-gedragstherapeutisch groepsprogramma ontwikkeld voor seksueel gewelddadige terbeschikkinggestelden. De eerste ervaringen met dit programma resulteerden in aanbevelingen voor de verdere ontwikkeling en evaluatie ervan. Met dit cognitief-gedragstherapeutisch programma hopen we een aanzet te geven tot een geprotocolleerde behandeling van seksueel geweldplegers.
Trefwoorden: terbeschikkinggestelden, seksueel geweld, cognitief-gedragstherapeutisch groepsprogramma
Inleiding
In september 2013 waren in Nederland 1592 mannelijke terbeschikkinggestelden in forensisch psychiatrische instellingen opgenomen, van wie er tussen de 430 en 540 waren veroordeeld voor een seksueel geweldsdelict (van Gemmert & van Schijndel, 2014). Voor de behandeling van forensisch psychiatrische patiënten met 'seksueel grensoverschrijdend gedrag' is door het Expertisecentrum Forensische Psychiatrie (2014) met professionals van verschillende forensisch psychiatrische instellingen een zorgprogramma ontwikkeld, waarin 'diagnostiek, risicotaxatie, behandeling en resocialisatie' van deze patiënten worden beschreven. Echter, 'er is niet altijd sprake van unanimiteit bij de deskundigen over de beste aanpak' (p. 5), een van de redenen waarom het tot op heden aan Nederlands effectonderzoek ontbreekt. In dit artikel wordt een cognitief-gedragstherapeutisch programma voor seksueel gewelddadige terbeschikkinggestelden beschreven dat gebruikt kan worden voor een landelijk effectonderzoek.
Seksueel geweldplegers vormen een heterogene groep. Bij sommigen staat een deviante seksuele interesse en/of hyperseksualiteit op de voorgrond, vaak in combinatie met antisociale normen en waarden. De parafilie kan zich manifesteren in de vorm van pedofilie, exhibitionisme, voyeurisme of seksueel sadisme. De seksuele interesse van seksueel geweldplegers met een parafiele stoornis kan exclusief zijn, wat betekent dat de patiënt amper of niet in staat is om seksueel opgewonden te worden door een volwassen partner die instemt met seksueel contact (ten Hag, 2012; Woodworth et al., 2013). Andere seksueel geweldplegers worden vooral gekenmerkt door een antisociale levensstijl (Gijs, 2015), nogal eens gecombineerd met middelenmisbruik (Kraanen & Emmelkamp, 2011). Een dader die een volwassen vrouw verkracht, kan dit doen uit gevoelens van wraak of de neiging om grenzen te overschrijden (Troelstra, Kossen, Niemantsverdriet, & Oei, 2012).
Over de specifieke psychopathologie van seksueel gewelddadige terbeschikkinggestelden in de vorm van DSM-classificaties is in Nederland eigenlijk weinig bekend. Van Nieuwenhuizen en collega's (2011) vonden via dossieronderzoek bij 22 patiënten met een seksuele of 'identiteitsstoornis' op as I van de Diagnostic and Statistical Manual of Mental Disorders (4th edition) (DSM-IV; American Psychiatric Association, 1994) dat 27,3% van hen een cluster B-stoornis en 54,5% een persoonlijkheidsstoornis NAO op as II had. Mede vanwege deze persoonlijkheidsstoornissen verloopt de behandeling van seksueel geweldplegers in een tbs-kader vaak zeer moeizaam. Patiënten zijn niet of nauwelijks gemotiveerd, onder meer omdat ze de sterke neiging hebben verantwoordelijkheid buiten zichzelf te leggen, en wel door hun delict aan omgevingsfactoren te wijten. Bovendien is het toekomstperspectief na ontslag van vooral pedoseksuele mannen weinig florissant door de afwijzende houding van de samenleving. Seksueel gewelddadige terbeschikkinggestelden hebben aan het begin van het hierna beschreven behandelprogramma vaak al vele jaren van psychiatrisch/psychologisch onderzoek, individuele gesprekken en groepsbijeenkomsten achter de rug. Hun instelling is mede daarom vaak opportunistisch: 'Zeg me maar wat ik moet doen om hieruit te komen.' Behandeling van forensisch psychiatrische patiënten gebeurt naar onze indruk en ervaring over het algemeen directiever en normatiever dan in de reguliere geestelijke gezondheidszorg gebruikelijk is.
In het afgelopen decennium is door empirisch onderzoek steeds meer inzicht verkregen in de dynamische risicofactoren van crimineel gedrag in het algemeen en van seksueel gewelddadig gedrag in het bijzonder. Andrews en Bonta (2010) formuleerden op basis van een groot aantal studies over crimineel gedrag acht factoren (Central Eight) die gerelateerd zijn aan recidiverisico, te weten (1) antisociale voorgeschiedenis, (2) antisociale persoonlijkheid, (3) antisociale cognities, (4) antisociaal netwerk, (5) familie- en/of relatieproblemen, (6) beperkte opleiding en/of geen werk, (7) onvoldoende prosociale tijdsbesteding en (8) middelenmisbruik. Deze risicofactoren zijn eerder van toepassing op verkrachters dan op pedoseksuele daders, omdat deze eerste categorie geweldplegers vaak ook niet-seksueel geweld plegen (Wilson, Mouilso, Gentile, Calhoun, & Zeichner, 2015). Hanson en Morton-Bourgon (2005) voerden een meta-analyse uit van studies bij seksueel geweldplegers, en vonden dat een deviante seksuele interesse en antisociale attitudes de belangrijkste voorspellers voor recidive zijn. Seksuele preoccupaties, instabiele leefstijl/impulsiviteit, delictondersteunende attitudes en problemen in intieme relaties lijken in iets mindere mate bij te dragen tot het recidiverisico. Seksueel geweldplegers blijken hoger te scoren op zelfgerapporteerd neuroticisme (psychische labiliteit) dan niet-klinische vrijwilligers. Verkrachters rapporteren over het algemeen meer agressief gedrag op vragenlijsten dan kindermisbruikers en ze scoren doorgaans hoger op psychopathie, gemeten met de Psychopathy Checklist-Revised (PCL-R; Vertommen, Verheul, de Ruiter, & Hildebrand, 2002). Impliciete associatietests laten zien dat kindermisbruikers kinderen sterker met seks associëren, en onderdanigheid meer met seksuele aantrekkelijkheid, dan verkrachters of niet-seksueel geweldplegers (Hornsveld et al., 2015).
Marshall, Marshall en Kingston (2011) meenden dat niet alle antisociale attitudes van seksueel geweldplegers delictgerelateerd zijn, maar omdat bij kindermisbruikers sommige cognitieve vervormingen kunnen interfereren met het aanleren van prosociaal gedrag moeten ze toch onderwerp van behandeling zijn. Op grond van hun langdurige klinische ervaring stelden Marshall en Marshall (2014) dat een strikt op de antisociale cognities gerichte behandeling van seksueel geweldplegers ineffectief is. Gezien hun tekorten in sociale vaardigheden moet het oefenen van nieuw gedrag door middel van rollenspelen een belangrijk onderdeel zijn van de behandeling. Het belang van rollenspelen werd ook benadrukt door van Dam-Baggen en Kraaimaat (2014) op grond van hun onderzoek naar sociale angst en tekorten in sociale vaardigheden bij psychiatrische patiënten.
Onderzoeken naar de effecten van behandelprogramma's hebben weliswaar significante resultaten opgeleverd, maar klinische effecten bleken bescheiden (Schmucker & Lösel, 2015; Veen & de Ruiter, 2008). Dit geldt zowel voor studies waarin een vergelijking werd gemaakt tussen een behandelde en een onbehandelde groep seksueel geweldplegers, als voor studies waarin de verschillen tussen een voor- en nameting van een behandelprogramma werden gerelateerd aan recidiverisico na ontslag. Als een behandelde groep seksueel geweldplegers werd vergeleken met een onbehandelde groep, waren de behandelprogramma's meestal gebaseerd op het terugvalpreventiemodel (Pithers, Kashima, Cumming, Beal, & Buell, 1988), waarbij vooral gekeken werd naar de risicofactoren die tot het delictgedrag hebben geleid. Bij studies naar de relatie tussen gedragsverandering en recidive ging het vaak om behandelprogramma's die uitgaan van het risk-need-responsivity-model (Andrews & Bonta, 2010; Bonta, Blais, & Wilson, 2014) en die gericht waren op risicofactoren die het gedrag in stand houden (Hornsveld et al., 2015). De bevinding dat er geen grote verschillen in effect lijken te zijn tussen beide soorten behandelprogramma's kan mogelijk verklaard worden door de grote overlap in factoren die tot het delictgedrag leiden en factoren die dit gedrag in stand houden.
Hoewel er veel publicaties zijn verschenen over behandelmethoden voor seksueel geweldplegers (bijvoorbeeld: Abracen & Looman, 2016; Marshall, Marshall, Serran, & O'Brien, 2011; Phenix & Hoberman, 2016), zijn slechts enkele gedetailleerde handleidingen of protocollen openbaar. Van Beek en Mulder publiceerden in 1992 hun delictscenarioprocedure, waarin het ontstaan van het delictgedrag centraal staat. De behandeling in een forensisch psychiatrische instelling resulteert in een presentatie van het delictscenario aan het sociale netwerk van de patiënt binnen en buiten de kliniek. Afhankelijk van het delictscenarioprofiel dient een behandeling die gericht is op minimalisering van het recidiverisico te worden uitgebreid met bijvoorbeeld empathietraining, sociale vaardigheidstraining of agressiehanteringstraining. Yates, Prescott en Ward (2010) zijn eigenlijk de enige auteurs die een gedetailleerde handleiding voor behandelaars en een werkboek voor seksueel geweldplegers (Yates & Prescott, 2011) publiceerden. Het werkboek van maar liefst 415 bladzijden omvat twaalf hoofdstukken, elk met informatie en schriftelijke oefeningen. Het maken van deze oefeningen dient te gebeuren in nauwe samenwerking met de behandelaar. Van den Berg (2009) beperkte zich tot een handleiding voor een subgroep seksueel geweldplegers, namelijk verkrachters. Het programma bestaat uit 28 bijeenkomsten van anderhalf uur, met aan het begin voorlichting over risicofactoren, waarna de deelnemers geacht worden hun eigen risicofactoren ter discussie te stellen. Ten slotte worden 'gestructureerde oefeningen' gedaan voor het cognitief, emotioneel en gedragsmatig functioneren van de deelnemers. Stinson en Becker (2013) noemden hun publicatie weliswaar een evidence based manual, maar hun tien modules zijn niet op effectiviteit onderzocht en omvatten eigenlijk meer thema's die tijdens een aantal bijeenkomsten aan de orde komen, bijvoorbeeld Emotions and emotion regulation (module 3) of Dysregulation and interpersonal relationships (module 7). Daarnaast worden de valkuilen besproken waarmee behandelaars geconfronteerd kunnen worden bij het uitvoeren van de verschillende interventies en wordt advies gegeven over de manier om daar op een adequate manier mee om te gaan.
De meeste behandelprogramma's voor seksueel geweldplegers worden in groepsverband gegeven (Stinson & Becker, 2013). McGrath, Cumming en Burchard (2003) vonden dat 89,9% van de Noord-Amerikaanse programma's was gebaseerd op groepsbehandeling, en volgens Serran, Marshall, Marshall en O'Brien (2013) kwam uit twee meta-analytische studies naar de resultaten van behandelprogramma's voor seksueel geweldplegers (Hanson et al., 2002; Lösel & Schmucker, 2005) naar voren dat van de 112 geanalyseerde studies er slechts zestien gebaseerd waren op individuele therapie. Er is echter geen onderzoek bekend waarin de resultaten van individuele behandeling versus groepsbehandeling of van open versus gesloten groepen met elkaar werden vergeleken. Auteurs baseerden hun uitspraken hierover dan ook vaak op klinische indrukken. Zo pleitten Marshall, Anderson en Fernandez (1999) voor groepsbehandeling, omdat volgens hen individuele therapie minder efficiënt en minder effectief is. Vooral als het gaat om het uitdagen van cognities zouden in een groep de andere deelnemers als geloofwaardiger worden ervaren dan behandelaars. Als voordelen van groepsbehandeling werd door Stinson en Becker (2013) niet alleen kosteneffectiviteit genoemd, maar ook minder druk op de afzonderlijke deelnemers, een breder scala aan overtuigingen en ervaringen, en een omgeving van deelnemers met overeenkomstige problematiek. Voordelen van gesloten groepen zouden zijn dat de deelnemers elkaar beter leren kennen, het groepsproces niet verstoord wordt door de komst van nieuwe deelnemers, alle deelnemers in principe dezelfde behandeling krijgen en de behandelaars beter geïnformeerd raken over de specifieke problematiek van de verschillende deelnemers. Open groepen zouden eerder aangewezen zijn voor instellingen waarin regelmatig nieuwe patiënten worden opgenomen, zodat die snel met de behandeling kunnen beginnen (Stinson & Becker, 2013, pp. 43-47). Er is wel onderzoek gedaan naar mogelijke verschillen in behandelresultaat tussen homogeen samengestelde (alleen kindermisbruikers of alleen verkrachters) en heterogeen samengestelde (kindermisbruikers samen met verkrachters) groepen. Harkins en Beech (2008) vonden bij 73 seksueel geweldplegers tussen beide condities geen verschil in recidivepercentage.
Het in dit artikel beschreven programma voor seksueel gewelddadige terbeschikkinggestelden is het resultaat van literatuurstudie en van klinische ervaringen met deze populatie. Het programma voldoet aan eerder geformuleerde criteria voor een dergelijk programma, namelijk (1) up-to-date (risk)assessment, (2) modules voor zowel de vermindering van psychologische risicofactoren als de versterking van protectieve factoren (factoren die beschermen tegen recidive), (3) een handleiding voor behandelaars en een werkboek voor deelnemers, (4) kwaliteitseisen aan behandelaars, en (5) projectmanagement ten behoeve van behandelintegriteit (Hornsveld et al., 2015). Hopelijk leidt het programma tot een landelijk effectonderzoek.
Doelgroep
Terbeschikkinggestelden zijn delinquenten bij wie de rechter een verband heeft geconstateerd tussen 'een gebrekkige ontwikkeling of ziekelijke stoornis van de geestvermogens' en een gepleegd delict met een gevangenisstraf van ten minste vier jaar. Het oordeel van de rechter berust op psychodiagnostisch onderzoek door een daartoe opgeleide psychiater en/of psycholoog (Canton, Cosyns, & van Kordelaar, 2015; van Marle, 2000). Dit onderzoek kan plaatsvinden in een huis van bewaring of penitentiaire inrichting, maar een rechtbank kan ook besluiten om een verdachte zes weken ter observatie op te nemen. Van de bevindingen tijdens de observatieperiode wordt verslag gedaan in een pro-justitia-rapport, waarin de rechter geadviseerd wordt over de toerekeningsvatbaarheid van de verdachte en daarmee over diens verantwoordelijkheid voor het gepleegde delict. Door het pro-justitia-rapport is er aan het begin van de behandeling in een forensisch psychiatrische instelling een uitvoerige psychologische en psychiatrische rapportage beschikbaar, naast gedetailleerde documentatie over het delict waarvoor een patiënt veroordeeld is.
De behandeling van Nederlandse terbeschikkinggestelden vindt plaats in een gesloten, beveiligde instelling en is primair gericht op 'dynamische criminogene factoren': veranderbare eigenschappen van geweldplegers die gerelateerd zijn aan het recidiverisico (Andrews & Bonta, 2010). Doelstelling van de behandeling is minimalisering van het recidiverisico. Mannelijke seksueel gewelddadige terbeschikkinggestelden worden vaak onderverdeeld in twee subgroepen, te weten 'kindermisbruikers' en 'verkrachters' (bijvoorbeeld: de Vogel, de Ruiter, van Beek, & Mead, 2004). Bij kindermisbruikers gaat het om seksueel misbruik als aanranding of verkrachting van slachtoffers jonger dan 16 jaar, bij verkrachters betreft het seksueel misbruik van slachtoffers die 16 jaar of ouder zijn. Voor een overzicht van de verschillende wetsartikelen die kunnen resulteren in terbeschikkingstelling wordt verwezen naar het Zorgprogramma seksueel grensoverschrijdend gedrag (Expertisecentrum Forensische Psychiatrie, 2014).
Opzet van het groepsprogramma
Op basis van literatuur en klinische ervaring met seksueel geweldplegers werden twee heuristische modellen geformuleerd, met psychologische factoren die het delictgedrag in stand houden en die in aanmerking komen voor behandeling, of waarmee in de behandeling rekening moet worden gehouden. Voor kindermisbruikers ligt het accent wat betreft de aangrijpingspunten van de groepsbehandeling op de cognitieve vervormingen over seks met minderjarigen, en op de beperkte prosociale vaardigheden in het algemeen en in intieme relaties in het bijzonder (figuur 1).

Figuur 1 Model met factoren die seksueel gewelddadig gedrag door kindermisbruikers in stand houden
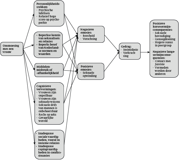
Bij (heteroseksuele) verkrachters gaat het in de groepsbehandeling vooral om de antisociale normen en waarden, met name in de omgang met vrouwen, en het gebrek aan copingvaardigheden in conflictsituaties (figuur 2).

Figuur 2 Model met factoren die seksueel gewelddadig gedrag door heteroseksuele verkrachters in stand houden
Op basis van deze modellen werd een cognitief-gedragstherapeutisch programma voor seksueel gewelddadige terbeschikkinggestelden opgesteld met de volgende onderdelen: het programma begint met individuele (risk)assessment en het opstellen van individuele behandelplannen, gevolgd door twee groepsonderdelen die de kern vormen van het programma, te weten de basistraining en de specifieke training. Een enkel onderdeel van het programma maakte al enige tijd uit van een bestaand aanbod en andere onderdelen zijn speciaal voor deze populatie ontwikkeld.
(Risk)assessment en opstellen van individuele behandelplannen
Risicotaxatie bij forensisch psychiatrische patiënten is nodig voor het bepalen van de behandelintensiteit en van de kans op terugval na ontslag (Bonta & Andrews, 2007; Prentky, Brabaree, & Janus, 2015). Voor de risicotaxatie kunnen beoordelingsinstrumenten worden gebruikt die door ervaren psychologen gescoord worden aan de hand van dossiergegevens, gedragsobservaties en interviewgegevens. Scores op de items van deze instrumenten kunnen worden gesommeerd, maar de totaalscore dient altijd te worden geïnterpreteerd in relatie tot de persoon van de dader en tot de omstandigheden waarin het delictgedrag plaatsvond. De (risk)assessment vindt individueel plaats, voorafgaand aan en tegen het einde van het groepsprogramma.
Het Nederlandse Ministerie voor Veiligheid en Justitie stelt afname van de Historische, Klinische en Toekomstige-Revisie (HKT-R; Spreen, Brand, ter Horst, & Bogaerts, 2013) bij alle forensisch psychiatrische patiënten verplicht. Deze lijst omvat 33 items, verdeeld over drie domeinen, namelijk historisch (12 items over de levensgeschiedenis, bijvoorbeeld item H09: arbeidsverleden), klinisch (14 items over het gedrag in de afgelopen 12 maanden, bijvoorbeeld item K05: antisociaal gedrag) en toekomst (7 items over zelfstandig functioneren na verlof, bijvoorbeeld item T05: vrije tijd). Items worden gescoord op een vijfpuntsschaal, lopend van 0 = 'laag' tot 4 = 'hoog'. Hoe hoger de score, hoe hoger het risico ten aanzien van het betreffende item. Per item zijn de scores gedetailleerd omschreven.
Bij seksueel gewelddadige terbeschikkinggestelden moet van het Nederlandse Ministerie van Veiligheid en Justitie de HKT-R worden aangevuld met de Sexual Violence Risk-20 (SVR-20; Boer, Wilson, Gauthier, & Hart, 1997; Nederlandse versie: Hildebrand, de Ruiter, & van Beek, 2001). Deze lijst omvat 20 items, die zijn ondergebracht in drie subschalen, te weten: seksuele delicten (7 items over in het verleden gepleegde seksuele delicten, bijvoorbeeld item 13: meerdere typen seksuele delicten), psychosociale aanpassing (11 items over andere relatief stabiele kenmerken en over huidig functioneren, bijvoorbeeld item 3: psychopathie), en toekomstplannen (2 items over huidig en toekomstig functioneren, bijvoorbeeld item 19: ontbreken van realistische toekomstplannen). Voor de (negatief geformuleerde) items zijn er de volgende scoringsmogelijkheden: 0 = 'afwezig', 1 = 'mogelijk aanwezig' en 2 = 'duidelijk aanwezig'. Itemscores kunnen bij elkaar opgeteld worden als een maat voor de kans op terugval in seksueel geweld, maar diagnostici moeten ook hun klinisch oordeel gebruiken bij het onderbrengen van delictplegers in risicocategorieën.
Een van de items van de SVR-20 betreft psychopathie. Voor de scoring van dit item moet de Psychopathy Checklist-Revised (PCL-R; Hare, 1991, 2003; Nederlandse versie: Vertommen, Verheul, de Ruiter, & Hildebrand, 2002) worden gebruikt. De versie uit 2003 van deze lijst omvat 20 items, met vier factoren, facetten genaamd: (1) interpersoonlijk (bijvoorbeeld item 2: sterk opgeblazen gevoel van eigenwaarde), (2) affectief (bijvoorbeeld item 8: kil/gebrek aan empathie), (3) leefstijl (bijvoorbeeld item 14: impulsiviteit) en (4) antisociaal (bijvoorbeeld item 18: jeugdcriminaliteit). De items worden gescoord met behulp van een driepuntsschaal, met 0 = 'niet van toepassing', 1 = 'enigszins van toepassing' en 2 = 'van toepassing'. In de Verenigde Staten wordt als cut-off-score voor psychopathie een score van 30 aangehouden. In Europa is een cut-off-score van 25 gebruikelijk (Lammers, Keulen-de Vos, de Groot, & Uzieblo, 2015)
Achtergrond en kernproblematiek
Vignet 1: Kindermisbruiker. Koen heeft zijn eerste seksuele ervaring op achtjarige leeftijd, wanneer een oudere klasgenoot hem laat zien hoe je masturbeert. Op ongeveer twaalfjarige leeftijd start hij met gluren naar volwassen vrouwen. Koen trouwt op dertigjarige leeftijd, maar het seksuele contact is tijdens het huwelijk zeer beperkt. Het stel krijgt samen een dochter. Aanvankelijk houdt Koen zich bezig met het downloaden van porno, maar al snel gaat hij over tot exhibitioneren en masturberen ten overstaan van volwassen vrouwen. Nadat hij is opgepakt, wordt hij veroordeeld tot een ambulante behandeling. Zijn vrouw besluit dan van hem te scheiden. Koen gaat door met exhibitioneren en interesseert zich steeds meer voor minderjarige meisjes. Uiteindelijk verkracht Koen meerdere minderjarige meisjes die samen met zijn dochtertje bij hem op bezoek zijn gekomen. Hij wordt opnieuw gearresteerd en ten slotte veroordeeld tot een gevangenisstraf en terbeschikkingstelling.
Vignet 2: Verkrachter.. Jay wordt geboren in een gezin uit de Caraïben met veel kinderen, van wie verschillenden uit eerdere relaties van vader en moeder. Wegens aanhoudende gedragsproblemen wordt hij op twaalfjarige leeftijd in een internaat geplaatst. Op het internaat komt Jay in aanraking met soft- en harddrugs, en vertoont hij tegenover meisjes seksueel grensoverschrijdend gedrag. Jay krijgt vijf kinderen bij drie verschillende vrouwen, en belandt regelmatig in de gevangenis vanwege inbraken, mishandelingen of overvallen. Hij heeft onregelmatig werk. Onder invloed van drugs besluit hij een vrouw te ontvoeren. Met een mes dwingt hij een willekeurige wandelaarster om met hem mee te gaan, stopt haar in de achterbak van zijn auto en brengt haar zo naar zijn huis. Eenmaal thuis beseft Jay dat de vrouw erg boos op hem zal zijn. Hij denkt dat op te lossen door seks met haar te hebben. De ontvoering en de verkrachting leiden ertoe dat Jay veroordeeld wordt tot een gevangenisstraf en terbeschikkingstelling.
Dynamische items van de HKT-R en de SVR-20 kunnen informatie geven over belangrijke probleemgedragingen van de patiënt, maar hebben als nadeel dat het ontbreekt aan situatiespecificiteit (bijvoorbeeld item K04 van de HKT-R: impulsiviteit) of dat verwezen wordt naar zeer brede domeinen (bijvoorbeeld item 8 van de SVR-20: problemen in het arbeidsverleden). Zo kan impulsiviteit zich uiten in verschillende situaties en zich op verschillende manieren manifesteren, bijvoorbeeld als inadequate reactie op een verzoek van een leidinggevende, als huiselijk geweld, of als een te sterk protest tegen een beslissing van de scheidsrechter tijdens een voetbalwedstrijd. Problemen in het arbeidsverleden kunnen betekenen dat iemand geen sollicitatiegesprek kan voeren, inadequaat reageert op opdrachten van een leidinggevende of niet kan samenwerken met collega's, omdat hij bepaalde communicatieve vaardigheden mist. Relatief hoge scores op de dynamische items vereisen dus nadere analyse: Wat wordt precies verstaan onder impulsiviteit en problemen in het arbeidsverleden? In welke situaties deed het probleemgedrag zich voor? Welke emoties en cognities speelden een belangrijke rol? En wat waren de consequenties van het gedrag op korte en op lange termijn? Dynamische items bieden dus naar onze mening als zodanig onvoldoende aanknopingspunten voor een individueel behandelplan of resocialisatieplan. Daarom verdient het aanbeveling om daarnaast gebruik te maken van zelfrapportagevragenlijsten en observatieschalen.
Nadat een holistische theorie of een heuristisch model voor de verschillende probleemgebieden is geformuleerd, kunnen functionele analyses van gedrag worden opgesteld (figuur 3 en figuur 4) en kan aan de hand daarvan een behandelplan met specifieke behandeldoelstellingen worden vastgesteld (De Raedt & Schacht, 2003; Haynes & O'Brien, 2000; Sturmey & McMurran, 2011). Een voorbeeld van een functionele analyse bij een kindermisbruiker wordt weergegeven in figuur 3. Deze analyse wijst in de richting van een behandeling onder andere in de vorm van cognitieve herstructurering (het vervangen van cognitieve vervormingen door prosociale cognities), in combinatie met een medicamenteuze interventie.

Figuur 3 Functionele analyse van een kindermisbruiker
Figuur 4 geeft een functionele analyse van een verkrachter weer. Deze analyse suggereert dat de deelnemer moet leren omgaan met woede als gevolg van een afwijzing, in combinatie met het leren omzetten van seksistische cognities in prosociale cognities.

Figuur 4 Functionele analyse van een verkrachter
Helaas is het formuleren van een holistische theorie en het opstellen van functionele analyses een werkwijze die tot op dit moment in vrijwel geen enkele Nederlandse forensisch psychiatrische instelling structureel wordt toegepast.
Voor het bevorderen van de behandelmotivatie verdient het naar onze mening aanbeveling om ook een instrument af te nemen dat zogenaamde protectieve factoren inventariseert, bijvoorbeeld de Structured Assessment of PROtective Factors for violence risk (SAPROF; de Vogel, de Ruiter, Bouman, & de Vries Robbé, 2007; de Vries Robbé, de Vogel, Koster, & Bogaerts, 2015), al is op dit moment nog onvoldoende duidelijk in hoeverre protectieve factoren van toegevoegde waarde zijn voor het betrouwbaar taxeren van het recidiverisico (Klein, Rettenberger, Yoon, Köhler, & Briken, 2014; Tharp et al., 2012).
Voor vergelijkingen met internationale studies dient de HKT-R naar onze mening te worden aangevuld met de Historical Clinical Risk Management-20, version 3 (HCR-20V3; Douglas, Hart, Webster, & Belfrage, 2013; Nederlandse versie: de Vogel, de Vries Robbé , Bouman, Chakhssi, & de Ruiter, 2013), een beoordelingsinstrument voor het schatten van gewelddadig gedrag, met 20 items die zijn verdeeld over drie subschalen, te weten een historische schaal (10 items, bijvoorbeeld item H5: middelengebruik), een klinische schaal (5 items, bijvoorbeeld item C2: gewelddadige denkbeelden of intenties) en een risicohanteringsschaal (5 items, bijvoorbeeld R3: persoonlijke steun). De items worden beoordeeld op aanwezigheid met behulp van een zevenpuntsschaal ('nee'/'nee+'/'deels-'/'deels'/'deels+'/'ja-'/'ja') en op relevantie met een driepuntsschaal ('laag'/'matig'/'hoog'). Op grond van de scores op de schalen wordt een eindoordeel geveld over geweld, ernstig lichamelijk letsel en/of acuut dreigend geweld met behulp van een vijfpuntsschaal ('laag'/'laag-matig'/'matig'/'matig-hoog'/'hoog').
De SVR-20 wordt bij voorkeur vervangen door de Nederlandse versie van de Static/Stable/Acute (SSA), bestaande uit de Static-99R (Harris, Phenix, Hanson, & Thornton, 2003; Nederlandse vertaling: Smid, Koch, & van den Berg, 2014) om de statische factoren van het recidiverisico te beoordelen, de Stable-2007 (Fernandez, Harris, Hanson, & Sparks, 2012; Nederlandse vertaling: van den Berg, Smid, & Koch, 2014) om stabiel dynamische criminogene factoren te bepalen, en de Acute-2007 (Hanson & Harris, 2012; Nederlandse vertaling: Koch, van den Berg, & Smid, 2014) voor de meting van acute dynamische risicofactoren.
De Static-99R is een beoordelingsinstrument met 10 items, die soms gescoord moeten worden met een tweepuntsschaal (bijvoorbeeld item 8 (niet-verwant slachtoffer): 0/1) en soms met een vierpuntsschaal (bijvoorbeeld item 5 (eerdere seksuele delicten): 0/1/2/3). De totaalscore is de optelsom van de items. De totaalscore kan ondergebracht worden in een risicocategorie, variërend van 'laag' via 'laag-gemiddeld' en 'gemiddeld-hoog' tot 'hoog'.
De Stable-2007 bevat 12 'stabiel-dynamische' items, bijvoorbeeld item 3: emotionele identificatie met kinderen. Items worden gescoord met behulp van antwoordcategorieën. Er is een extra item voor plegers met slachtoffers onder de 14 jaar. De totaalscore kan toebedeeld worden aan de risicocategorieën 'laag', 'matig' of 'hoog'.
De Acute-2007 bevat 7 acuut-dynamische risicofactoren, bijvoorbeeld item 3: seksuele preoccupatie. Items worden eveneens gescoord op basis van antwoordcategorieën. De totaalscore kan variëren van 'laag' via 'matig' tot 'hoog'.
Basistraining
Omdat kindermisbruikers veelal kampen met een beperkt repertoire aan sociale vaardigheden in intieme relaties en (heteroseksuele) verkrachters nogal eens vijandige attitudes jegens vrouwen hebben (Mann, Hanson, & Thornton, 2010), begint het programma met een groepsbehandeling in de vorm van een aparte basistraining voor elk van de twee subgroepen (tabel 1). Voor de verkrachters bestaat de basistraining uit Held zonder geweld 1 (Hornsveld, 2004) met de modulen Woedebeheersing, Sociale vaardigheden en Moreel redeneren, aangevuld met de modulen Prosociaal denken en Consequenties van gedrag op korte en op lange termijn van Held zonder geweld 2 (Hornsveld & de Vries, 2009). De basistraining voor de kindermisbruikers is een variant op Held zonder geweld 1, waarbij ook andere emoties dan woede aan de orde kunnen komen, bijvoorbeeld angst of somberheid. Het onderdeel Sociale vaardigheden omvat bij deze subgroep 15 bijeenkomsten, zodat desgewenst alle vaardigheden geoefend kunnen worden die van belang zijn voor het aanknopen en onderhouden van intieme relaties met volwassenen. Voor een nadere beschrijving van de inhoud van deze modules, zie: Hornsveld, Soe-Agnie, Donker en van der Wal (2008).
Tabel 1 Behandelprogramma voor seksueel gewelddadige terbeschikkinggestelden (met tussen haakjes het aantal bijeenkomsten)
| Assessment |
| |
|---|---|---|
| Subgroepen | Kindermisbruikers | Verkrachters |
| Basistraining (Held zonder geweld 1 en 2) | Emotiehanteringstraining:
| Aggression replacement training:
|
| Groep | Kindermisbruikers en verkrachters | |
| Specifieke training (Held zonder geweld 3, 4 en 5) |
| |
| Afsluitende training (Held zonder geweld 4) |
| |
| Risico(taxatie) en behandelevaluatie |
| |
| Poliklinisch programma |
| |
Specifieke training
Na de basistraining volgen de kindermisbruikers en verkrachters samen de specifieke training met drie modules, te weten: (a) psycho-educatie, (b) cognitieve vervormingen en (c) prosociale vaardigheden, aangeboden in groepsverband.
(a) Psycho-educatie (Hornsveld, Kanters, van der Wal, & Zwets, 2016c). Deze module heeft als doel de kennis en beleving van de deelnemers over verschillende aspecten van seksualiteit en relaties te verbeteren, en hen te informeren over bijbehorende Nederlandse waarden en normen. Tijdens de ongeveer veertien groepsbijeenkomsten komen onderwerpen aan de orde als genderrollen, geslachtsorganen, seksuele opwinding, soa's, voorbehoedsmiddelen, seksuele diversiteit, seksuele deviatie, pornografie en seksueel geweld. Eerst wordt informatie over deze onderwerpen verstrekt, waarna er door de deelnemers over wordt gediscussieerd. Behandelaars corrigeren de deelnemers als die een mening verkondigen die feitelijk onjuist is of in strijd met de Nederlandse wetgeving. Ten slotte krijgen de deelnemers huiswerk mee in de vorm van vragen die ze schriftelijk moeten beantwoorden. Bij dit onderdeel krijgen de deelnemers een publicatie met informatie over seksualiteit uitgereikt (de Vries & Hornsveld, 2010).
(b) Cognitieve vervormingen (Hornsveld & Kanters, 2016a). Doel van dit onderdeel is deelnemers te leren antisociale cognities om te zetten in prosociale. De ongeveer twintig bijeenkomsten zijn gewijd aan de bij seksueel geweldplegers meest voorkomende cognitieve vervormingen: vier vervormingen hebben betrekking op verkrachters (bijvoorbeeld: 'Vrouwen zijn seksuele objecten'; Ward & Keenan, 1999) en vier op kindermisbruikers (bijvoorbeeld: 'Kinderen zijn seksuele wezens'; Polaschek & Ward, 2002). Elke bijeenkomst begint met een casus over een kindermisbruiker of een verkrachter, waarna de deelnemers met elkaar discussiëren aan de hand van vragen uit het werkboek. Indien een deelnemer een mening verkondigt waaraan een cognitieve vervorming ten grondslag ligt, wordt hem eerst gevraagd die cognitieve vervorming te expliciteren. Vervolgens wordt de mening van de deelnemers gevraagd en geven de behandelaars hun commentaar. Daarna wordt de deelnemer gevraagd zijn vervormde cognitie om te zetten in een prosociale cognitie. Aan het eind van de bijeenkomst krijgen de deelnemers een huiswerkopdracht mee om zelf een cognitieve vervorming om te zetten in een prosociale cognitie.
(c) Prosociale vaardigheden (Hornsveld & Kanters, 2016b). Deze module is erop gericht deelnemers vaardigheden te leren die toegepast kunnen/moeten worden na terugkeer in de maatschappij. Tijdens dit onderdeel met minimaal 26 bijeenkomsten komen de volgende aandachtsgebieden aan de orde: het opbouwen van een kennissenkring, de (intieme) omgang met vrouwen of mannen, en het vinden (en houden) van werk of een zinvolle dagbesteding. Deelnemers oefenen prosociaal gedrag door middel van rollenspelen, waarbij gebruik wordt gemaakt van videoapparatuur en bij heteroseksuele deelnemers van een actrice. De video-opnamen zorgen ervoor dat deelnemers zelf hun gedrag kunnen bekijken en de actrice verhoogt het realiteitsgehalte van de oefensituaties. Tijdens de rollenspelen wordt eerst een van de deelnemers gevraagd te laten zien hoe hij zich in een bepaalde situatie zou gedragen. Daarna geven achtereenvolgens de andere deelnemers, de actrice en de behandelaars feedback en kijkt de oefenende deelnemer naar de video-opname. Ten slotte oefent de deelnemer enkele malen met nieuw gedrag dat hij zich eigen wil maken, totdat naar de mening van de aanwezigen een goed resultaat is bereikt. Soms wordt een van de andere deelnemers gevraagd om te laten zien hoe hij zich in de situatie zou gedragen. Behandelaars bepalen vooraf welke deelnemer het beste een bepaalde situatie kan oefenen. Daarbij wordt ervoor gezorgd dat bij elke module alle deelnemers ongeveer evenveel aan bod komen om te oefenen. Als huiswerkopdracht oefenen de deelnemers de geleerde vaardigheden in de instelling (voor zover mogelijk) en beantwoorden ze een aantal vragen over een situatie waarmee ze in de toekomst te maken kunnen krijgen.
Aansluiting van de groepsbehandelingen op de kernproblematiek
Vignet 1: Kindermisbruiker. Tijdens het onderdeel psycho-educatie wordt benadrukt dat in Nederland seksueel contact met minderjarigen verboden is en dat pedofilie als seksuele interesse maatschappelijk niet geaccepteerd wordt. Gedurende het onderdeel cognitieve vervormingen komen Koens initiërende en rechtvaardigende cognities van seksueel contact met minderjarige meisjes aan bod, namelijk: 'Ik heb ook recht op seks', 'Ik doe het zo dat het haar geen pijn doet' en 'Ik hoef niet in haar klaar te komen.' Koen krijgt als huiswerk mee situaties te memoriseren waarin hij deze gedachten heeft gehad en vervolgens op te schrijven wat hij beter had kunnen denken om geen seksueel misbruik te plegen. Bij de bespreking van het huiswerk valt op hoezeer hij geneigd is zijn pedoseksuele gedrag te bagatelliseren.
Tijdens het onderdeel prosociale vaardigheden wordt Koen in rollenspelen onder andere geleerd een sollicitatiegesprek voor vrijwilligerswerk te voeren. Aanvankelijk valt hij met de deur in huis, als hem tijdens het rollenspel gevraagd wordt naar zijn vele jaren van werkeloosheid: 'Ja, ik heb in de tbs gezeten vanwege een zedendelict.' Koen wordt uitgelegd dat hij niet verbaasd moet zijn als hij na een dergelijke verklaring direct wordt afgewezen. Daarom wordt hem geleerd alle informatie over zijn delict op een stapsgewijze manier te verstrekken, namelijk eerst dat hij in de gevangenis heeft gezeten, dan dat het niet om een gevangenis ging maar om een tbs-kliniek, vervolgens dat hij daar een behandeling heeft ondergaan en ten slotte dat het delict waarvoor hij de behandeling moest volgen een zedendelict was.
Vignet 2: Verkrachter. Jay doet tijdens het onderdeel psycho-educatie regelmatig seksistische uitspraken. Hij denkt dat vrouwen het soms prettig vinden als ze door een man tot seksueel contact gedwongen worden. Hem wordt daarom herhaalde malen uitgelegd dat in Nederland vrouwen als gelijkwaardig aan mannen worden gezien en dat seksueel overschrijdend gedrag ten opzichte van vrouwen nooit is toegestaan. Opmerkelijk is dat Jay zijn voormalige partners in de eerste plaats ziet als de moeders van zijn kinderen en niet als vroegere vrouwen of vriendinnen.
Tijdens het onderdeel cognitieve vervormingen blijkt dat zijn vrouwonvriendelijke gedrag voor een deel te maken heeft met cognities als: 'Ik heb recht op seks', 'Het gedrag van vrouwen is onvoorspelbaar' en 'In deze wereld is het ieder voor zich.' Jay moet als huiswerk situaties uitwerken waarin hij zich vroeger laatdunkend uitliet over vrouwen of waarin hij zich agressief jegens vrouwen gedroeg, om vervolgens te beschrijven hoe hij zich prosociaal had kunnen opstellen.
Gedurende het onderdeel prosociale vaardigheden blijkt dat Jay over meer dan voldoende prosociale vaardigheden beschikt, maar dat hij geneigd is om die vaardigheden soms op verkeerde momenten, in verkeerde situaties en met verkeerde motieven in te zetten. Hij laat zien met vrouwen aanvankelijk goed om te kunnen gaan, maar als hij de relatie wil intensiveren, wordt hij opdringerig. Jay wordt daarom geleerd om naar de consequenties van zijn gedrag te kijken op korte en op lange termijn. Op korte termijn mag hij dan na aandringen wellicht een afspraakje hebben, maar op de lange termijn roept zijn opdringerige gedrag toch weerstand op. Jay wordt dan ook geleerd om beter op de signalen van een vrouw te letten, zodat hij beter kan inschatten of ze wel of niet in hem geïnteresseerd is. Overigens moet Jay ook het verslavingsprogramma volgen omdat hij tijdens het delict onder invloed was van drugs.
Afsluitende training
De laatste zes bijeenkomsten worden besteed aan het hanteren van de risicosituaties zoals die bij de assessment en tijdens het volgen van het programma naar voren zijn gekomen. Tijdens deze bijeenkomsten moeten de deelnemers kunnen laten zien dat ze een beter inzicht hebben gekregen in hun probleemgedragingen en dat ze dit inzicht in rollenspelen kunnen vertalen in nieuw gedrag. Ze moeten dan duidelijk maken dat ze in staat zijn om allerlei verschillende risicosituaties adequaat op te lossen. Als blijkt dat de deelnemers na afloop van de zes geplande bijeenkomsten op dit gebied naar de indruk van de behandelaars nog onvoldoende vorderingen hebben gemaakt, kan het aantal bijeenkomsten worden uitgebreid of kan besloten worden dat een deelnemer het programma opnieuw moet volgen. Dit laatste kan vooral het geval zijn bij deelnemers die relatief hoog scoren op seksuele deviatie en psychopathie (Harkins, Beech, & Thornton, 2012; Hawes, Boccaccini, & Murrie, 2013).
Aan het eind van het programma worden enkele bijeenkomsten gewijd aan de behandelevaluatie. Daartoe worden dezelfde instrumenten afgenomen als aan het begin van het programma en wordt de kans op recidive getaxeerd met behulp van de Static-99R (Harris et al., 2003) voor de statische factoren en de Acute-2007 (Hanson & Harris, 2012) voor de acute dynamische risicofactoren.
Op grond van de resultaten op de meetinstrumenten en op basis van klinische indrukken wordt vervolgens voor elke deelnemer een behandelverslag gemaakt. In dit verslag wordt beschreven op welke manier een deelnemer het programma heeft gevolgd, welke resultaten dat op de meetinstrumenten heeft opgeleverd en welke klinische indrukken de behandelaars hebben van de vorderingen die de deelnemer heeft gemaakt. Mocht het recidiverisico van een deelnemer aan het eind van het programma nog onverminderd hoog zijn, dan wordt geadviseerd een aanvullende behandeling te bieden of wordt verblijf in een longstayinstelling in overweging gegeven. Alvorens het verslag naar de behandelverantwoordelijke te sturen, wordt het met betrokkene besproken.
Aanvullende interventies op indicatie
Deelnemers volgen bij voorkeur de onderdelen van het programma zoals hierboven beschreven. Soms kan het nodig zijn om met een deelnemer apart een individueel gesprek te voeren, bijvoorbeeld omdat hij dreigt af te haken of omdat nadere exploratie van een bepaald probleemgedrag actueel is geworden. Deelname aan de groepsbehandelingen kan samengaan met een op andere doelen gerichte behandeling, individueel of in groepsverband, zoals trauma, depressie, en afhankelijkheid of misbruik van middelen.
Randvoorwaarden
Behandelaars
Naar onze mening geldt ook voor dit programma dat de resultaten van een behandeling voor een belangrijk deel bepaald worden door de kennis en ervaring van de behandelaars. Bij groepsbehandelingen is het van belang dat de behandelaars greep kunnen houden op het groepsproces, om te voorkomen dat de deelnemers van elkaar effectieve strategieën leren om seksueel aan hun trekken te komen (Emmelkamp, Emmelkamp, de Ruiter, & de Vogel, 2002). Zo dienen cognitief-gedragstherapeutische programma's voor terbeschikkinggestelden te worden uitgevoerd door gekwalificeerde behandelaars met groepservaring, bij voorkeur een vrouw en een man. De vrouwelijke behandelaar kan aan de meestal heteroseksuele deelnemers feedback geven over de interactie met vrouwen, terwijl de mannelijke behandelaar kan fungeren als model. Beiden kunnen ze deelnemers feedback geven over omgang met de andere sekse. Van de behandelaars is er wat ons betreft minstens één een ervaren gezondheidszorgpsycholoog die lid is van de Vereniging voor Gedragstherapie en Cognitieve therapie (VGCt). Behandelaars moeten namelijk in staat zijn om snel functionele analyses te maken (De Raedt & Schacht, 2003; Haynes & O'Brien, 2000; Hermans, Eelen, & Orlemans, 2007), wanneer het door de deelnemers vertoonde gedrag nog niet adequaat is en het rollenspel aangepast moet worden.
Een voorbeeld van een functionele analyse tijdens het rollenspel van een kindermisbruiker wordt weergegeven in figuur 5. Deze analyse laat zien hoezeer de deelnemer moeite heeft met het maken van een praatje met een volwassen vrouw en geneigd is veel te hard van stapel te lopen. Hij moet daarom in de rollenspelen de verschillende stappen in het leggen van contact oefenen, alvorens hij met haar een afspraak zou kunnen maken.

Figuur 5 Functionele analyse van een kindermisbruiker tijdens rollenspel
Figuur 6 geeft een functionele analyse tijdens het rollenspel door een verkrachter weer. Deze analyse toont het inadequaat reageren van de deelnemer op kritiek van een chef. Daarom wordt hem in rollenspelen geleerd hoe kritiek te ontvangen wanneer die naar zijn mening terecht is, en hoe te reageren als hij het met de kritiek niet eens is.

Figuur 6 Functionele analyse van een verkrachter tijdens het rollenspel
Gekwalificeerde groepsleiders op de afdeling kunnen het effect van het programma vergroten door nieuw en gewenst gedrag te bekrachtigen en ongewenst gedrag te negeren of eventueel te bestraffen, bijvoorbeeld door de patiënt in zijn cel op te sluiten. Maar om adequaat op het gedrag van de patiënten te kunnen reageren, moeten zulke groepsleiders op de hoogte zijn van de doelstellingen en werkwijze van het programma, en van elke patiënt weten welk onderdeel van het programma op een bepaald moment aan de orde is. De patiënten kunnen groepsleiders tijdens patient-staff meetings informeren over hun deelname aan het programma. Daarnaast bespreken behandelaars en groepsleiders regelmatig hun gezamenlijk behandelbeleid.
Uitvoering
Voor de uitvoering van de groepsbijeenkomsten is voor de behandelaars een draaiboek opgesteld en voor de deelnemers een werkboek voor het maken van de praktijkopdrachten. Naast de bijeenkomsten voor de groepsbehandeling zijn er aparte wekelijkse huiswerkbijeenkomsten voor het maken van de huiswerkopdrachten. Volgens Mann (2009) zorgt een goede handleiding voor een gestructureerd programma, zonder dat de relatie tussen behandelaars en deelnemers eronder lijdt. Daarnaast zijn handleidingen van belang voor effectstudies, omdat ze replicatie mogelijk maken.
Behandelintegriteit
Ter wille van de behandelintegriteit (Hollin, 1995) is het naar onze mening van belang dat behandelaars worden ondersteund en gesuperviseerd door een programmaleider, die een ervaren klinisch psycholoog en lid van de VGCt is. Het management van de instelling dient ervoor te zorgen dat het programma onderdeel is van het behandelbeleid, zodat in principe alle seksueel geweldplegers van de instelling het programma volgen. De programmaleider zorgt voor regelmatige rapportage aan het management over de ervaringen met het programma en is tevens verantwoordelijk voor het beheer van de gegevens die verzameld worden met de meetinstrumenten.
Eerste klinische ervaringen
De eerste ervaringen van de eerste, de tweede en de vijfde auteur met het programma leerden het volgende:
Psycho-educatie
Tijdens dit onderdeel blijkt dat de patiënten over het algemeen weinig weten van seksualiteit en relaties. De meesten zijn opgegroeid in een milieu met een visie op seksualiteit waarin volgens huidige Nederlandse normen vrouwen en homoseksuelen worden gediscrimineerd. Veel patiënten vinden ook dat seksueel geweld in bepaalde situaties is toegestaan. Sommigen zijn in het verleden seksueel misbruikt. Kindermisbruikers reageren vaak sociaal wenselijk, maar zijn soms van mening dat seksueel contact met een minderjarige is toegestaan als die daarmee zegt in te stemmen. Verkrachters ventileren nogal eens seksistische opvattingen over seksuele diversiteit en de omgang met vrouwen. Behandelaars moeten daarom regelmatig benadrukken dat seksuele contacten met kinderen en geweld tegen vrouwen in Nederland verboden zijn. Vooral jonge vrouwelijke behandelaars blijken soms moeite te hebben met het bespreken van bepaalde onderwerpen, zoals zelfbevrediging, homoseksualiteit en pornografie, met patiënten die vaak jarenlang geen relatie en/of geen seksueel contact hebben gehad.
Cognitieve vervormingen
Bij dit onderdeel is het van belang dat behandelaars ervoor zorgen dat de verkrachters de kindermisbruikers niet diskwalificeren als abjecte individuen en daardoor zelf buiten schot blijven. Opmerkelijk is dat kindermisbruikers de vragen van de praktijkopdrachten vaak schriftelijk erg uitgebreid beantwoorden. Kindermisbruikers willen vaak duidelijk maken dat zij niet pedofiel zijn (zie casus kindermisbruiker). De groepsbijeenkomsten blijken over het algemeen voor de patiënten inspannend te zijn, en zeker als de moeheid toeslaat en de zelfcontrole afneemt is er kans op onbezonnen uitspraken. Dan kunnen verkrachters seksistische opmerkingen maken (zie casus verkrachter) en blijkt bij kindermisbruikers sprake van een duidelijk deviante seksuele interesse. Als patiënten op een niet constructieve wijze geconfronteerd worden met hun cognitieve vervormingen, kan gemakkelijk een onaangename sfeer in de groep ontstaan. Behandelaars dienen daarbij zodanig te werk te gaan dat een open en veilige therapeutische relatie gewaarborgd blijft. Een te hoog spanningsniveau bij de patiënten belemmert namelijk de aanpak van de cognitieve vervormingen. Deelnemers met een hoge score op psychopathie en seksuele deviatie die herhaaldelijk het groepsklimaat verstoren moeten soms van verdere deelname aan het programma worden uitgesloten.
Prosociale vaardigheden
Bij dit onderdeel zien we verschillen in vaardigheden tussen kindermisbruikers en verkrachters. De verkrachters blijken vaak over een behoorlijk repertoire aan sociale vaardigheden te beschikken en leren over het algemeen snel inadequaat en/of antisociaal gedrag te vervangen door prosociaal gedrag. Wel opvallend zijn hun veelal vijandige attitudes jegens vrouwen. Behandelaars moeten er dan ook voor zorgen dat mogelijke vijandige attitudes nadrukkelijk aan de orde komen bij het voorbereiden van de rollenspelen. Verkrachters handelen vaak impulsief (bijvoorbeeld omdat zij onder invloed van middelen zijn) en staan niet stil bij de mogelijke negatieve consequenties van hun gedrag, zowel voor het slachtoffer als voor henzelf. De kindermisbruikers gedragen zich echter naar onze ervaring eerder onbeholpen en hebben aanvankelijk veel moeite om hun sociaal inadequaat gedrag te veranderen. Na enkele bijeenkomsten zijn ze gewend aan de rollenspelen en kunnen ze vooral door het afspelen van de video gebruikmaken van de feedback die ze krijgen van de behandelaars en van de andere deelnemers.
Hanteren van risicosituaties en behandelevaluatie
Tijdens de afsluitende training, waarin gekeken wordt naar de wijze waarop deelnemers zich gedragen in risicosituaties, krijgen de meeste deelnemers te horen dat ze na hun opname een langdurig ambulant nazorgprogramma moeten volgen, waarin vooral zelfregulatievaardigheden aan bod komen. Vooral sommige kindermisbruikers laten zien dat ze opvallend weinig van het klinische programma geleerd hebben en lijken zich nauwelijks te realiseren hoe weinig rooskleurig hun toekomst eruitziet. Als ze terugkeren in de maatschappij, wordt van hen verwacht dat ze hun seksuele verlangens onder controle houden, terwijl ze zich staande moeten houden in een vijandige omgeving. Enkelen blijken zo te volharden in het rechtvaardigen van seksuele contacten met minderjarigen dat een verblijf in een longstayinstelling vrijwel onvermijdelijk lijkt.
Discussie
Het in dit artikel beschreven cognitief-gedragstherapeutisch programma komt tegemoet aan de eerdergenoemde criteria voor een effectief programma (Hornsveld et al., 2015). Hoewel het gebaseerd is op de meest recente literatuur en op klinische ervaring, is het nog niet empirisch op effectiviteit onderzocht en behoeft het in de toekomst zeker verdere aanpassing(en). Zo komen verschillende psychologische risicofactoren in het programma niet aan bod, zoals een emotionele congruentie (verwantschap) met kinderen (McPhail, Hermann, & Nunes, 2013) en een deviante seksuele interesse, een van de krachtigste delictgerelateerde psychologische factoren (Hanson & Morton-Bourgon, 2005). Kindermisbruikers beweren nogal eens dat ze zich niet seksueel tot kinderen aangetrokken voelen, of voorzien dat hun interesse ooit maatschappelijk geaccepteerd zal worden, analoog aan de emancipatie van homoseksuelen. Daarnaast zal naar onze mening meer aandacht gegeven moeten worden aan de integratie van enerzijds cognitief-gedragstherapeutische programma's en anderzijds farmacologische behandelingen van seksueel geweldplegers (Marshall & Marshall, 2014), ondanks het gebrek aan empirische ondersteuning van medicamenteuze interventies (Dennis et al, 2012; Schmucker & Losel, 2015). Volgens meerdere professionals die werkzaam zijn in het veld is farmacotherapie geïndiceerd voor hyperseksuele en/of pedoseksuele seksueel geweldplegers die grote moeite hebben om hun deviante seksuele impulsen onder controle te houden (Assumpção, F. D. Garcia, H. D. Garcia, Bradford, & Thibaut, 2014; Thibaut et al., 2010). Dergelijke daders recidiveren vaak als ze ook nog een hoge score op psychopathie hebben (Hawes et al., 2013; Hildebrand, de Ruiter, & de Vogel, 2004).
In de afgelopen twintig jaar lijken de opvattingen over effectieve programma's voor seksueel geweldplegers sterk veranderd: van een focus op historische factoren via de reductie van recidivegerelateerd deviant gedrag naar een versterking van prosociale vaardigheden. Programmaonderdelen die ooit gebruikelijk waren, zoals het bevorderen van slachtofferempathie en het opstellen van een terugvalpreventieplan, worden thans minder belangrijk gevonden vanwege een zwakke of ontbrekende relatie met recidiverisico (Hanson, Bourgon, Helmus, & Hodgson, 2009; Hanson & Morton-Bourgon, 2005; Mann et al., 2010). Marshall et al. (2011) meenden dat mogelijk niet alle cognitieve vervormingen delictgerelateerd zijn, maar dat deze cognities toch onderwerp van behandeling moeten zijn, omdat ze kunnen interfereren met het aanleren van prosociaal gedrag. Op dit moment worden het motiveren van seksueel geweldplegers tot gedragsverandering, het uiten van gevoelens als schaamte en minderwaardigheid, en het oefenen van nieuw gedrag met behulp van rollenspelen door sommige behandelaars als doelmatige en effectieve interventies beschouwd (Fernandez, Shingler, & Marshall, 2006; Marshall & Marshall, 2014).
Het is van belang dat behandelaars zich steeds realiseren dat seksueel gewelddadige terbeschikkinggestelden patiënten zijn die een effectieve behandeling behoeven en geen bestraffende commentaren (Abracen & Looman, 2016; Prescott & Levenson, 2010; Ward, 2010). Marshall et al. (2005) stelden dat een agressieve, confronterende benadering moet worden vermeden en dat een meer empathische, respectvolle maar ook kritische stijl moet worden gehanteerd. Onze ervaringen zijn dat bij deze groep patiënten vooral constructieve confrontaties soms nodig zijn. Vooral kindermisbruikers spelen behandelaars nogal eens tegen elkaar uit om te bereiken dat zij niet als pedoseksueel worden gezien.
Een groot probleem bij de behandeling van seksueel gewelddadige terbeschikkinggestelden is dat de patiënten moeilijk met de geleerde vaardigheden in een realistische omgeving kunnen oefenen. Behandelaars kunnen daarom niet goed beoordelen of de patiënten de geleerde vaardigheden ook buiten de gesloten instelling zullen/kunnen toepassen. Een nieuwe techniek die daarvoor mogelijk uitkomst biedt is virtual reality, waarmee personen met behulp van een speciale stereoscopische bril bepaalde kunstmatige, door een computer gecreëerde situaties als realistisch kunnen ervaren. Zo wordt virtual reality exposure therapy (VRET) al regelmatig toegepast bij de behandeling van angststoornissen. Uit een meta-analyse van Powers en Emmelkamp (2008) bleek dat VRET even effectief is als oefenen in vivo. Bij de behandeling van sociale angst bleek VRET zelfs effectiever dan in vivo exposure (Kampmann et al., 2016). Een kindermisbruiker bijvoorbeeld kan met behulp van VRET laten zien hoe hij zich gedraagt wanneer hij onverwacht voor een kinderspeelplaats komt te staan, of een verkrachter kan tonen dat hij zijn verlies weet te nemen wanneer in een café een vrouw na enkele flirts toch weigert met hem mee te gaan. Uitbreiding van de programma's met dergelijke virtuele oefeningen zijn mogelijk een veelbelovende aanwinst voor de residentiële behandeling van seksueel geweldplegers.
Voor het in dit artikel beschreven cognitief-gedragstherapeutisch programma zijn handleidingen voor behandelaars en werkboeken voor patiënten ontwikkeld die gratis gedownload kunnen worden via www.agressiehanteringstherapie.nl. Aan het programma zal nog een ambulant onderdeel moeten worden toegevoegd waarin het accent meer op zelfregulatievaardigheden komt te liggen, met als doel om zichzelf te leren in nieuwe situaties adequaat gedrag te vertonen. Of het geheel tot een klinisch relevante afname van het recidiverisico leidt, zal verder onderzoek moeten aantonen.
Literatuur
- Abracen, J., & Looman, J. (2016). Treatment of high-risk sexual offenders: An integrated approach. London: Wiley Blackwell.
- American Psychiatric Association (1994). Diagnostic and statistical manual of mental disorders (4th ed.). Washington, D.C.: American Psychiatric Association.
- Andrews, D. A., & Bonta, J. (2010). The psychology of criminal conduct (5th ed.). New York: Routledge.
- Assumpção, A. A., Garcia, F. D., Garcia, H. D., Bradford, J. M. W., & Thibaut, F. (2014). Pharmacologic treatment of paraphilias. Psychiatric Clinics of North America, 37, 173-181.
- Boer, D. P., Wilson, R. J., Gauthier, C. M., & Hart, S. D. (1997). Assessing risk for sexual violence: Guidelines for clinical practice. In C. D. Webster & M. A. Jackson (Eds.), Impulsivity: Theory, assessment, and treatment (pp. 326-342). New York: Guilford.
- Bonta, J., & Andrews, D. A. (2007). Risk-need-responsivity model for offender assessment and rehabilitation. Ottawa, CA: Public Safety Canada. http://www.publicsafety.gc.ca/res/cor/rep/risk_need_200706-eng.aspx
- Canton, W., Cosyns, P., & van Kordelaar, W. (2015). Onderzoek en rapportage pro justitia. In W. Canton, D. van Beek, L. Claes, L. Gijs, I. Jeandarme, & E. Klein Haneveld (Red.), Handboek psychopathie en de antisociale persoonlijkheidsstoornis (pp. 181-198). Utrecht: De Tijdstroom.
- Dennis, J. A., Khan, O., Ferriter, M., Huband, N., Powney, M. J., & Duggan, C. (2012). Psychological interventions for adults who have sexually offended or are at risk of offending (Review). The Cochrane Library, 12. Chichester, UK: Wiley.
- De Raedt, R., & Schacht, R. (2003). Een empirisch model voor probleemidentificatie binnen het gedragstherapeutisch proces. Gedragstherapie, 36, 197-222.
- de Vogel, V., de Ruiter, C., Bouman, Y., & de Vries Robbé, M. (2007). Handleiding bij de SAPROF: Structured Assessment of PROtective Factors for Violence Risk, versie 1. Utrecht: Forum Educatief.
- de Vogel, V., de Ruiter, C., van Beek, D., & Mead, G. (2004). Predictive validity of the SVR-20 and Static-99 in a Dutch sample of treated sex offenders. Law and Human Behavior, 28, 235-251.
- de Vogel, V., de Vries Robbé, M., Bouman, Y. H. A, Chakhssi, F., & de Ruiter, C. (2013). Innovatie in risicotaxatie van geweld: De HCR-20V3. Gedragstherapie, 46, 107-118.
- de Vries, E. T. & Hornsveld, R. H. J. (2010). Informatie over seksualiteit. Rijswijk: Challenger Press. www.agressiehanteringstherapie.nl
- de Vries Robbé, M., de Vogel, V., Koster, K., & Bogaerts, S. (2015). Assessing protectivefactors for sexually violent offending with the SAPROF. Sexual Abuse: A Journal of Research and Treatment, 27, 51-70.
- Douglas, K. S., Hart, S. D., Webster, C. D., & Belfrage, H. (2013). HCR-20V3: Assessing risk for violence: User guide. Burnaby, Canada: Mental Health, Law, and Policy Institute, Simon Fraser University.
- Emmelkamp, P., Emmelkamp, J., de Ruiter, C., & de Vogel, V. (2002). Effectiviteit van psychotherapeutische behandeling bij plegers van seksueel geweld. Tijdschrift voor Seksuologie, 26, 97-104.
- Expertisecentrum Forensische Psychiatrie (2014). Seksueel grensoverschrijdend gedrag: Landelijk zorgprogramma voor plegers van seksuele delicten in de forensische psychiatrie. Utrecht: Expertisecentrum Forensische Psychiatrie.
- Fernandez, Y., Harris, A. J. R., Hanson, R. K., & Sparks, J. (2012). Stable-2007 Coding Manual: Revised 2012. Ottawa, Canada: Public Safety Canada.
- Fernandez, Y. M., Shingler, J., & Marshall, W. L. (2006). Putting 'behavior' back into cognitive-behavioral treatment of sexual offenders. In W. L. Marshall, Y. M. Fernandez, L. E. Marshall, & G. A. Serran (Eds.), Sexual offender treatment: Controversial issues (pp. 211-224). Chichester, UK: Wiley.
- Gijs, L. (2015). Psychopathie als risicofactor voor het plegen van seksueel geweld. In W. Canton, D. van Beek, L. Claes, L. Gijs, I. Jeandarme, & E. Klein Haneveld (Red.), Handboek psychopathie en de antisociale persoonlijkheidsstoornis (pp. 289-314). Utrecht: De Tijdstroom.
- Hanson, R. K., Bourgon, G., Helmus, L., & Hodgson, S. (2009). The principles of effective correctional treatment also apply to sexual offenders: A meta-analysis. Criminal Justice and Behavior, 36, 865-891.
- Hanson, R. K., Gordon, A., Harris, A. J. R., Marques, J. K., Murphy, W., Quinsey, V. L., & Seto, M. C. (2002). First report of the collaborative outcome data project on the effectiveness of psychological treatment for sex offenders. Sexual Abuse: A Journal of Research and Treatment, 14, 169-194.
- Hanson, R. K., & Harris, A. J. R. (2012). Acute-2007 Coding Manual. Ottawa, Canada: Public Safety Canada.
- Hanson, R. K., & Morton-Bourgon, K. E. (2005). The characteristics of persistent sexual offenders: A meta-analysis of recidivism studies. Journal of Consulting and Clinical Psychology, 73, 1153-1163.
- Hare, R. D. (1991). The Hare Psychopathy Checklist-Revised (PCL-R). Toronto, Canada: Multi-Health Systems.
- Hare, R. D. (2003). The Hare Psychopathy Checklist-Revised (PCL-R): 2nd edition. Toronto, Canada: Multi-Health Systems.
- Harkins, L., & Beech, A. R. (2008). Examining the impact of mixing child molesters and rapists in group-based cognitive-behavioral treatment for sexual offenders. International Journal of Offender Therapy and Comparative Criminology, 52, 31-45.
- Harkins, L., Beech, A. R., & Thornton, D. (2012). The influence of risk and psychopathy on the therapeutic climate in sex offender treatment. Sexual Abuse: A Journal of Research and Treatment, 25 103-122.
- Harris, A. J. R., Phenix, A., Hanson, R. K., & Thornton, D. (2003). STATIC-99 Coding RulesRevised-2003. Ottawa, Canada: Solicitor General Canada.
- Hawes, S. W., Boccaccini, M. T., & Murrie, D. C. (2013). Psychopathy and the combination of psychopathy and sexual deviance as predictors of sexual recidivism: Meta-analytic findings using the Psychopathy Checklist-Revised. Psychological Assessment, 25, 233-243.
- Haynes, S. N., & O'Brien, W. H. (2000). Principles and practice of behavioral assessment. New York: Plenum.
- Hermans, D., Eelen, P., & Orlemans, H. (2007). Inleiding tot de gedragstherapie. Houten: Bohn Stafleu van Loghum.
- Hildebrand, M., de Ruiter, C., & van Beek, D. (2001). Handleiding bij de Sexual Violence Risk-20: Richtlijnen voor het beoordelen van het risico van seksueel gewelddadig gedrag. Utrecht: Forum Educatief.
- Hildebrand, M., de Ruiter, C., & de Vogel, V. (2004). Psychopathy and sexual deviance in treated rapists: Association with sexual and nonsexual recidivism. Sexual Abuse: A Journal of Research and Treatment, 16, 1-24.
- Hollin, C. R. (1995). The meaning and implications of 'programme integrity'. In J. McGuire (Ed.), What works: Reducing reoffending-guidelines from research and practice (pp. 195-208). Chichester, UK: Wiley.
- Hornsveld, R. H. J. (2004). Held zonder geweld 1: Behandeling van agressief gedrag. Rijswijk: Challenger Press. www.agressiehanteringstherapie.nl
- Hornsveld, R. H. J., & de Vries, E. T. (2009). Held zonder geweld 2: Behandeling van agressief gedrag. Rijswijk: Challenger Press.www.agressiehanteringstherapie.nl
- Hornsveld, R. H. J., & Kanters, T. (2016a). Held zonder geweld 3: Cognitieve vervormingen, derde editie (draai- en werkboek). Rijswijk: Challenger Press. www.agressiehanteringstherapie.nl
- Hornsveld, R. H. J., & Kanters, T. (2016b). Held zonder geweld 4: Prosociale vaardigheden en Hanteren van risicosituaties (draai- en werkboek). Rijswijk: Challenger Press. www.agressiehanteringstherapie.nl
- Hornsveld, R. H. J., Kanters, T., Gijs, L., Kraaimaat, F. W., van der Wal, L., & van Marle, H. J. C. (2015). Waaraan moet een cognitief-gedragstherapeutisch programma voor seksueel gewelddadige terbeschikkinggestelden voldoen? Tijdschrift voor Seksuologie, 39, 85-95.
- Hornsveld, R. H. J., Kanters, T., van der Wal, L., & Zwets, A. J. (2016c). Held zonder geweld 5: Psycho-educatie. Rijswijk: Challenger Press. In voorbereiding.
- Hornsveld, R., Soe-Agnie, S., Donker, J., & van der Wal, L. (2008). De ontwikkeling van een behandelprogramma voor gewelddadig forensisch psychiatrische patiënten met een cluster B-persoonlijkheidsstoornis. Tijdschrift voor Psychiatrie, 50, 703-711.
- Kampmann, I. L., Emmelkamp, P. M. G., Hartanto, D., Brinkman, W. P., Zijlstra, B. J. H., & Morina, N. (2016). Exposure to virtual social interactions in the treatment of social anxiety disorder: A randomized controlled trial. Behaviour Research and Therapy, 77, 147-156.
- Klein, V., Rettenberger, M., Yoon, D., Köhler, N., & Briken, P. (2014). Protective factors and recidivism in accused juveniles who sexually offended. Sexual Abuse: A Journal of Research and Treatment. doi:10.1177/1079063214554958
- Koch, M., van den Berg, J. W., & Smid, W. J. (2014). Acute-2007 Scorehandleiding. Utrecht: De Forensische Zorgspecialisten.
- Kraanen, F. L., & Emmelkamp, P. M. G. (2011). Substance misuse and substance use disorders in sex offenders: A review. Clinical Psychology Review, 31, 478-489.
- Lammers, S., Keulen-de Vos, M., de Groot, A., & Uzieblo, K. (2015). Diagnostiek van psychopathie. In W. Canton, D. van Beek, L. Claes, L. Gijs, I. Jeandarme, & E. Klein Haneveld (Red.), Handboek psychopathie en de antisociale persoonlijkheidsstoornis (pp. 159-180). Utrecht: De Tijdstroom.
- Lösel, F., & Schmucker, M. (2005). The effectiveness of treatment for sexual offenders: A comprehensive meta-analysis. Journal of Experimental Criminology, 1, 117-146.
- Mann, R. E. (2009). Sex offender treatment: The case for manualization. Journal of Sexual Aggression, 15, 121-131.
- Mann, R. E., Hanson, R. K., & Thornton, D. (2010). Assessing risk sexual recidivism: Some proposals on the nature of psychologically meaningful risk factors. Sexual Abuse: A Journal of Research and Treatment, 22, 191-217.
- Marshall, W. L., Anderson, D., & Fernandez, Y. (1999). Cognitive-behavioral treatment of sexual offenders. Chichester: Wiley.
- Marshall, W. L., & Marshall, L. E. (2014). The future of sexual offender treatment programs. In D. P. Boer, R. Eher, L. A. Craig, M. H. Miner, & F. Pfäfflin (Eds.), International perspectives on the assessment and treatment of sexual offenders (pp. 707-740). Chichester: Wiley-Blackwell.
- Marshall, W. L., Marshall, L. E., & Kingston, D. A. (2011). Are the cognitive distortions of child molesters in need of treatment? Journal of Sexual Aggression, 17, 118-129.
- Marshall, W. L., Marshall, L. E., Serran, G. A., & O'Brien, M. D. (2011). Rehabilitating sexual offenders. A strength based approach. Washington, D.C.: American Psychological Assocation.
- McGrath, R. J., Cumming, G., & Burchard, B. L. (2003). Current practices and trends in sexual abuser management: The Safer Society 2002 nationwide survey. Brandon: The Safer Society Press.
- McPhail, I. V., Hermann, C. A., & Nunes, K. L. (2013). Emotional congruence with children and sexual offending against children: A meta-analytic review. Journal of Consulting and Clinical Psychology, 81, 737-749.
- Phenix, A., & Hoberman, H. M. (Eds.). (2016). Sexual offending. Predisposing antecedents, assessments and management. New York: Springer.
- Pithers, W. D., Kashima, K. M., Cumming, G. F., Beal, L. S., & Buell, M. M. (1988). Relapse prevention of sexual aggression. Annals of the New York Academy of Sciences, 528, 244-260.
- Polaschek, D. L. L., & Ward T. (2002). The implicit theories of potential rapists: What our questionnaires tell us. Aggression and Violent Behavior, 7, 385-406.
- Powers, M. B., & Emmelkamp, P. M. G. (2008). Virtual reality exposure therapy for anxiety disorders: A meta-analysis. Journal of Anxiety Disorders, 22, 561-569.
- Prentky, R. A., Barbaree, H. A., & Janus, E. S. (2015). Sexual predators: Society, risk, and the law. London: Routledge.
- Prescott, D. S., & Levenson, J. S. (2010). Sex offender treatment is not punishment. Journal of Sexual Aggression: An international, interdisciplinary forum for research, theory and practice, 16, 275-285.
- Schmucker, M., & Lösel, F. (2015). The effects of sexual offender treatment on recidivism: An international meta-analysis of sound quality studies. Journal of Experimental Criminology, 11, 597-630.
- Serran, G. A., Marshall, W. L., Marshall, L. E., & O'Brien, M. D. (2013). Group or individual therapy in the treatment of sexual offenders. In L. A. Craig, L. Dixon, & T. A. Gannon (Eds.), What works in offender rehabilitation: An evidence-based approach to assessment and treatment (pp. 452-467). Chichester: Wiley-Blackwell.
- Smid, W. J., Koch, M., & van den Berg, J. W. (2013). Static-99R Scorehandleiding (herziene uitgave 2014). Utrecht: De Forensische Zorgspecialisten.
- Spreen, M., Brand, E., ter Horst, P., & Bogaerts, S. (2014). De Historische, Klinische en Toekomstige-Revisie (HKT-R): Handleiding en methodologische verantwoording. Groningen: Stichting FPC Dr. S. van Mesdag.
- Stinson, J. D., & Becker, J. V. (2013). Treating sex offenders: An evidence-based manual. New York: Guilford.
- Sturmey, P., & McMurran, M. (2011). Forensic case formulation. Chichester, UK: Wiley-Blackwell.
- ten Hag, B. (2012). Parafiele en niet-parafiele seksualiteit bij cliënten met seksueel grensoverschrijdend gedrag: Overwegingen en therapeutische mogelijkheden. Tijdschrift voor Seksuologie, 36, 183-190.
- Tharp, A. T., DeGue, S., Valle, L. A., Brookmeyer, K. A., Massetti, G. M., & Matjasko, J. L. (2012). A systematic qualitative review of risk and protective factors for sexual violence perpetration. Trauma, Violence & Abuse, 14, 133-167.
- Thibaut, F., De La Barra, F., Gordon, H., Cosyns, P., Bradford, J. M. W., & the WFSBP Task Force on Sexual Disorders (2010). The World Federation of Societies of Biological Psychiatry (WFSBP) guidelines for the biological treatment of paraphilias. The World Journal of Biological Psychiatry, 11, 604-655.
- Troelstra, J. A., Kossen, M., Niemantsverdriet, J., & Oei, T. I. (2012). Incapacitation: Anti-libidinal medication in the treatment of sex-offenders. In M. Malsch & M. Duker (Eds.), Incapacitation trends and new perspectives (pp. 133-144). Farnham: Ashgate.
- van Beek, D. J., & Mulder, J. R. (1992). The offense script: A motivational tool and treatment method for sex offenders in a Dutch forensic clinic. International Journal of Offender Therapy and Comparative Criminology, 36, 155-167.
- van Dam-Baggen, R., & Kraaimaat, F. (2014). Cognitive-behavioral group therapy for social anxiety and social incompetence: A social skills perspective. Open Access book. Maarn/Nijmegen: www.floriskraaimaat.nl/publications_anxiety
- van den Berg, J. W. (2009). Een cognitief gedragstherapeutisch groepstherapieprogramma voor plegers van seksueel geweld tegen vrouwen. In T. I. Oei & M. S. Groenhuijsen (Red.), Forensische psychiatrie en haar grensgebieden: Actualiteit, geschiedenis en toekomst. (pp. 335-355). Alphen aan den Rijn: Kluwer.
- van den Berg, J. W., Smid, W. J., & Koch, M. (2014). Stable-2007 Scorehandleiding. Utrecht: De Forensische Zorgspecialisten.
- van Gemmert, N., & van Schijndel, C. (2014). Forensische zorg in getal, 2009-2013. Den Haag: WODC.
- van Marle, H. J. C. (2000). Forensic services in the Netherlands. International Journal of Law and Psychiatry, 23, 515-531.
- van Nieuwenhuizen, Ch., Bogaerts, S., de Ruijter, E. A. W., Bongers, I. L., Coppens, M., & Meijers, R. A. A. C. (2011). TBS-behandeling geprofileerd: Een gestructureerde casussenanalyse. Den Haag: WODC.
- Veen, V. C., & de Ruiter, C. (2008). De effectiviteit van behandelingen bij seksuele delinquenten. Justitiële Verkenningen, 31, 75-92.
- Vertommen, H., Verheul, R., de Ruiter, C., & Hildebrand, M. (2002). De herziene versie van Hare's Psychopathie Checklist (PCL-R). Lisse: Swets Test Publishers.
- Ward, T. (2010). Punishment or therapy? The ethics of sexual offending treatment. Journal of Sexual Aggression: An international, interdisciplinary forum for research, theory and practice, 16, 286-295.
- Ward, T., & Keenan, T. (1999). Child molesters' implicit theories. Journal of Interpersonal Violence, 14, 821-838.
- Wilson, L., Mouilso, E., Gentile, B., Calhoun, K., & Zeichner, A. (2015). How is sexual aggression related to nonsexual aggression? A meta-analytic review. Aggression and Violent Behavior, 24, 199-213.
- Woodworth, M., Freimuth, T., Hutton, E. L., Carpenter, T., Agard, A. D., & Logan, M. (2013). High-risk sex offenders: An examination of sexual fantasy, sexual paraphilia, psychopathy, and offence characteristics. International Journal of Law and Psychiatry, 36, 144-156.
- Yates, P. M., Prescott, D., & Ward, T. (2010). Applying the Good Lives and Self-Regulation Models to sex offender treatment: A practical guide for clinicians. Brandon: The Safer Society Press.
- Yates, P. M., & Prescott, D. S. (2011). Building a better life: A Good Lives and Self-Regulation workbook. Brandon: The Safer Society Press.
© 2009-2026 Uitgeverij Boom Amsterdam
De artikelen uit de (online)tijdschriften van Uitgeverij Boom zijn auteursrechtelijk beschermd. U kunt er natuurlijk uit citeren (voorzien van een bronvermelding) maar voor reproductie in welke vorm dan ook moet toestemming aan de uitgever worden gevraagd:
Behoudens de in of krachtens de Auteurswet van 1912 gestelde uitzonderingen mag niets uit deze uitgave worden verveelvoudigd, opgeslagen in een geautomatiseerd gegevensbestand, of openbaar gemaakt, in enige vorm of op enige wijze, hetzij elektronisch, mechanisch door fotokopieën, opnamen of enig andere manier, zonder voorafgaande schriftelijke toestemming van de uitgever.
Voor zover het maken van kopieën uit deze uitgave is toegestaan op grond van artikelen 16h t/m 16m Auteurswet 1912 jo. Besluit van 27 november 2002, Stb 575, dient men de daarvoor wettelijk verschuldigde vergoeding te voldoen aan de Stichting Reprorecht te Hoofddorp (postbus 3060, 2130 KB, www.reprorecht.nl) of contact op te nemen met de uitgever voor het treffen van een rechtstreekse regeling in de zin van art. 16l, vijfde lid, Auteurswet 1912.
Voor het overnemen van gedeelte(n) uit deze uitgave in bloemlezingen, readers en andere compilatiewerken (artikel 16, Auteurswet 1912) kan men zich wenden tot de Stichting PRO (Stichting Publicatie- en Reproductierechten, postbus 3060, 2130 KB Hoofddorp, www.cedar.nl/pro).
No part of this book may be reproduced in any way whatsoever without the written permission of the publisher.
Inloggen VGCt en VVGT
Leden van de VGCt en de VVGT loggen in via de site van hun vereniging. Als u op die site bent ingelogd als lid, vindt u daar een button naar het Tijdschrift voor Gedragstherapie.
English
Behavioral Therapy: Journal for Behavioral Therapy and Cognitive Therapy ISSN 0167-7454
Information in English can be found here.





